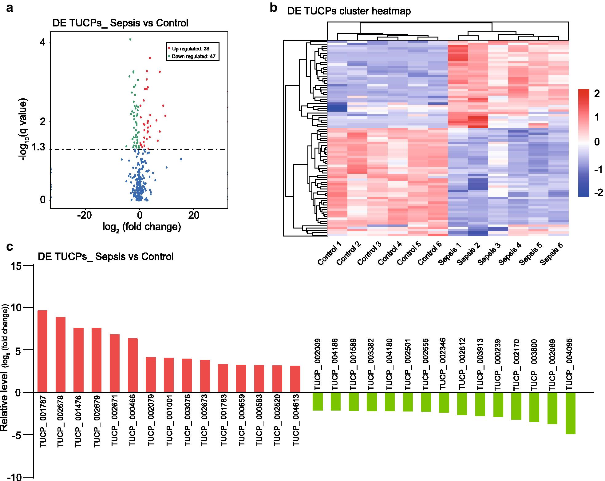
Fig. 2

The expression profiling changes of TUCPs in rat heart tissue. a Volcano Plot indicating up- and down-regulated TUCPs of rat heart tissue in the sepsis group compared with control group, up- and down-regulated genes are colored in red and blue, respectively; b Heatmap of TUCPs showing hierarchical clustering of changed TUCPs of rats heart tissue in sepsis group compared with control group, up- and down-regulated genes are colored in red and blue, respectively; c Differences in the expression of TUCPs in rat heart tissue from sepsis and normal group. DE differential expression